2025年7月2日,美国总统特朗普通过社交媒体宣布,美越双方已达成一项贸易协议。越南政府随后在官方声明中称,与美国达成了关于“对等、公平与互利贸易协定”的框架性共识(joint statement outlining a framework for a fair and balanced reciprocal trade agreement),并建议美国尽快承认越南市场经济地位、解除对部分高技术产品的出口限制。值得注意的是,这些协议条款尚未以正式文本形式公开,协议目前仅处于框架性阶段。据报道,美方尚未发布完整条款,许多细节仍在协商之中。截至目前,协议核心内容来自特朗普和越南媒体披露,缺乏正式法律文件支撑,因此目前的协议框架仍带有临时性和政策性特征。
根据美国权威媒体披露的信息,2025年7月达成的美越关税协议的核心内容主要涵盖五个方面,参见表1。
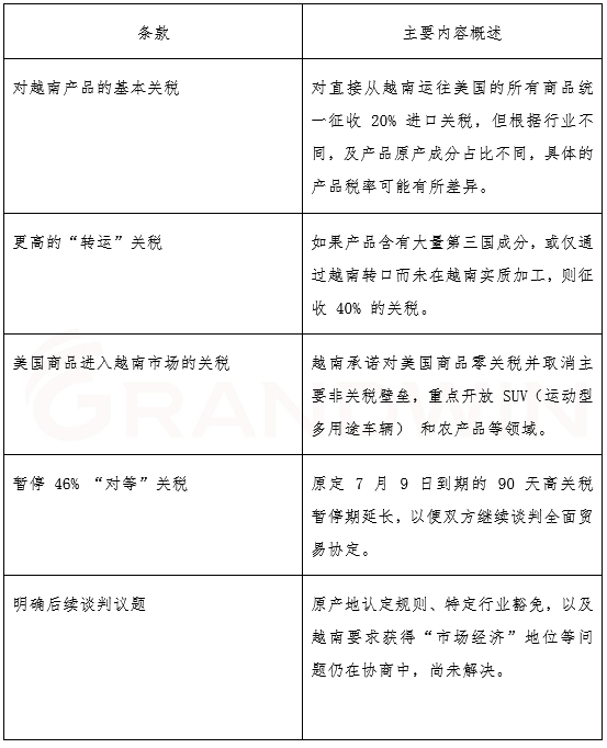
表1. 协议核心内容

根据已经披露的信息,此次美越已在四个问题上达成了初步共识,包括:越对美出口产品基本关税、第三国通过越南“转运”货物关税、美对越南出口产品关税、分行业税率及原产地优惠。
(一)越南对美出口产品关税特朗普明确指出,协议生效后,“所有越南对美出口商品将被征收20%的关税”这一税率基于特朗普此前在4月宣布的10%基准税率之上加码,但仍低于当时预期的46%“对等关税”水平。需要说明的是,此20%为起征税率。也就是说,如果越南出口商品在生产中包含大量外来成分,按照分级制度,其实际税率可能更高。
(二)美对越南出口产品关税据披露,协议规定越南将取消所有针对美国产品的进口关税。特朗普称越南“将对美国完全开放市场”,意味着美国出口到越南的商品可以以零关税进入。协议还提到越南将为包括大排量汽车在内的美国商品提供优惠市场准入条件(此前越南限制美国产汽车进口)。据路透社报道,越南政府还承诺采购价值约80亿美元的美国波音飞机。特朗普称这些安排旨在平衡双边贸易,使越南对美出口与美国对越南出口基本对等。
(三)第三国通过越南“转运”货物关税协议明确,对任何经由越南转运后最终出口到美国的第三国货物,将征收40%的关税。美国商务部长卢特尼克指出,征收40%关税的目的正是针对那些从中国(或其他国家)运至越南后再出口至美国的商品,即所谓的“洗产地”行为。换言之,如果一批原本来自第三国(如中国)的产品在越南仅进行轻微加工或转运后贴上越南原产地标签再进入美国,这些商品将被视作“转运货物”而适用40%的更高关税。这一条款意在堵塞中国企业通过越南避税的通道,强化美国在关税征收时对供应链和产地规则遵守情况的监管。
(四)分行业税率及原产地规则虽然协议整体规定统一税率,但根据报道,对于越南本地原产成分占比较高的商品,可享受更低税率优惠。据报道,协议框架中提到对越南出口商品要根据非越南原产成分比例分级征税:外国原料成分占比越高,适用税率越高,最高可达20%;如果非原产成分较低,则适用较低税率;据报道,如果完全在越南本地生产制造的商品,有些产品可能可享受统一10%的最低税率。虽然这一机制的具体实施细节尚不清楚,但表明协议中确实存在对原产地给予一定优惠的安排。需要强调的是,上述分级税率和优惠条款并非特朗普声明的内容,而是媒体根据所谓“贸易框架”推测出来的实施细则,目前缺乏美越双方正式确认的条文。因此,具体哪些商品能够适用10%的优惠税率、需要满足何种原产地标准,以及海关如何鉴定转运货物,都将成为今后落实中的关键问题。
二、协议与4月谈判阶段内容对比
(一)关税税率级别的变化
2025年4月,美国公布对越南实施“对等关税”计划时,将越南进口商品税率设为46%。但在随后的谈判中,美国宣布暂停征收高税,只保留10%的基准关税。本次协议则将对越南产品关税基准定为20%,虽然比4月初提议的46%低很多,但仍高于谈判期间的基准10%。可以说,本轮协议在税率上是一个“折中”结果,既有实质性的提高,又较原提议幅度大幅缩减。
(二)由暂缓征收“对等关税”转向确立规则2025年4月,美国政府宣布对越南商品征收“对等关税”的计划,并设定90天谈判期,暂时将关税维持在10%的基准水平,以换取双方继续谈判的空间。该暂停期原定于7月9日到期,也就是说,从7月10日起,美国原将恢复对越南商品征收高达46%的惩罚性关税,但如果协议最终达成,美国将避免关税恢复到46%的惩罚性水平。
此次框架协议恰逢期限临近之际达成,可能旨在避免关税自动恢复高水平的高压局面。根据新协议内容,美国对越南出口商品征税可能将统一为一固定值,在一定程度上为此前不确定的政策状态提供了清晰的落点。这一举措不仅标志着“暂停期”正式结束,也代表双方达成了具有明确执行方向的初步共识。
更值得关注的是,此次协议首次引入了越南对美国商品零关税的市场开放承诺,这是4月谈判阶段所未涉及的新内容。相较于此前美方主导、单向施压的贸易威胁,此次协定呈现出具备一定对等性质的双边交换安排,不仅涉及关税数值,还涵盖实质性市场准入。这一变化凸显了谈判从“暂缓征收”转向“规则确立”的关键转折。
(三)越南对美市场的开放4月谈判中美国主要强调对等关税,越南市场开放并未广泛报道。7月协议新增了越南对美开放的条款——越南承诺取消所有对美进口的关税。特朗普特别提到美国大型SUV等商品将进入越南市场,这种以对美开放换取美对越关税水平降低的安排,是本协议的特点之一。从对比看,4月方案侧重关税税率数字上的博弈,7月协议则加入了市场准入的实质内容,对越南提出了更高要求。
(四)协议的可落实性的提升4月方案中的对等关税来源于美国单方面通告,缺乏双边谈判的落实。7月框架协议标志着双方就关税水平和市场开放条件达成一致,初步形成了对等的框架。尽管协议具体细节仍待后续谈判,但目前的框架可视为对4月谈判思路的固化:美国给出了20%这一相对较低关税水平的让步,而越南做出了零关税回报的承诺。
总体而言,本次协议的税率水平虽然低于4月特朗普威胁将加征的关税水平,但相比谈判前仍提高了越南出口成本;且越南市场开放的内容增加了协议的对称性,使得贸易谈判从单纯施压转为交换条件的形式。
三、对中国的影响
(一)“转运”货物关税对中国产业链的影响
美越关税协议对中国的影响是外界普遍关注的焦点。该协议在设计上明显针对中国因素:美国媒体和专家指出,“转运货物加征40%”正是为堵截中国商品通过越南转运进入美国的通道。新协议通过高额关税惩罚这些“经越南洗产地”的中国货物,意在遏制中国企业通过越南实现避税的做法。贸易摩擦升级的背景下,许多原本打算或已经将生产线外迁至越南的中国企业,将面对更高的出口成本和不确定性。
从供应链的角度看,该协议可能改变部分产业链布局。在前一轮中美贸易战中,不少公司为了规避对华关税,纷纷将工厂转移到越南等东南亚国家。此次协议推出后,越南作为替代基地的关税优势被削弱:在越南生产的商品即使享有原产地优惠,也至少需要缴纳10%的关税,远高于此前的5%或10%的基准税率。这意味着一些成本敏感的订单可能重新评估是否留在越南。对中国出口美国的压力亦随之增加。此前,中国大量出口美国的商品常借助越南转运来减轻关税负担。新政后,此类出口渠道将面临40%的高额关税,而非原本设定的针对越南产品的20%税率或更低税率,这无疑提高了这些商品的成本。
(二)越南对美产品实施零关税对中国的影响除直接关税安排外,本轮美越关税协议中最具结构性影响的部分之一,是越南对美国产品实施零关税及取消主要非关税壁垒的承诺。这一条款不仅具有双边意义,在区域层面也将产生溢出效应,对中国市场构成潜在冲击,特别是通过越南的“间接输入机制”可能改变中国本土行业的竞争格局。
越南对美国商品全面零关税开放后,美国产品(如农产品、机械、汽车零部件等)将更容易以较低价格进入越南市场。由于越南是RCEP成员国,这些产品在满足一定原产地规则条件后,有可能借助RCEP机制,以“越南原产”身份再出口至中国或其他RCEP国家,从而形成“美货通过越南转中”的路径。这种绕道效应可能削弱中国对美实施的关税壁垒;对中国本土同类产品形成竞争压力,挤压中国产品在RCEP区域内的市场空间。